很抱歉,網站的某些功能在JavaScript沒有啟用的狀態下無法正常使用。
跳到主要內容
福興
鄉公所
Fuxing Township Office
ChangHua County
GOOGLE KEY
請輸入關鍵字
搜尋
:::
鄉鎮介紹
我們的鄉長
公所簡介
訊息中心
便民服務
觀光旅遊導覽
相關連結
福興
鄉公所
Fuxing Township Office
ChangHua County
福興
鄉公所
鄉鎮介紹
下一層
鄉鎮介紹
福興庄原始典誌
話說福興
福興鄉鄉徽
未來展望
地理位置
產業概況
村里導覽
下一層
村里導覽
橋頭村
番婆村
大崙村
外埔村
三汴村
萬豐村
外中村
元中村
番社村
社尾村
西勢村
同安村
秀厝村
鎮平村
三和村
麥厝村
頂粘村
廈粘村
福寶村
二港村
福興村
福南村
我們的鄉長
下一層
我們的鄉長
鄉長的話
鄉長介紹
鄉長臉書
公所簡介
下一層
公所簡介
交通位置圖
服務通訊錄
交通指引
組織架構
訊息中心
下一層
訊息中心
最新消息
法規資訊
下一層
法規資訊
人事室
社政課
民政課
建設課
政風室
行政課
圖書館
幼兒園
殯葬所
清潔隊
農業課
地方政府公共債務
下一層
地方政府公共債務
109年公共債務揭露表
110年公共債務揭露表
111年公共債務揭露表
112年公共債務揭露表
113年公共債務揭露表
114年公共債務揭露表
115年公共債務揭露表
防災專區
下一層
防災專區
防災手冊宣導下載:防災手冊宣導檔案
防疫防災宣導海報
福興鄉各村簡易疏散避難圖
主計專區
下一層
主計專區
會計月表
會計季報
統計年報
預算書
決算書
政策宣導執行
會計制度
廉政專區
下一層
廉政專區
法務部廉政署受理民眾陳情檢舉多元管道
法務部廉政署第2屆「透明晶質獎」實施計畫
公務機密&機關安全維護
廉政案例&防貪指引
公務員廉政倫理規範
公職人員利益衝突迴避&身分關係公開
公職人員財產申報
反賄選&消費者保護&反詐騙等綜合宣導
反貪腐納入台美21世紀貿易倡議談判議題
112年標竿企業請益紀錄
彰化縣政府公共工程優質獎評選及獎勵作業
校園誠信「崇廉尚潔 向上躍升」品格教育宣導
綠能透明專區
廉政宣導
公益揭弊者保護專區
資通安全政策及目標
民間團體補助資訊公告專區
下一層
民間團體補助資訊公告專區
社政課
農業課
民政課
清潔隊
行政透明專區
下一層
行政透明專區
業務統計
支付或接受之補助
檔案應用服務專區
下一層
檔案應用服務專區
應用檔案申辦規定
收費標準
應用表單下載區
檔案目錄查詢
便民服務
便民服務
便民服務
表單下載
意見信箱
線上洽公
下一層
線上洽公
民政課
財政課
建設課
農業課
社政課
行政課
主計室
人事室
政風室
殯葬管理所
下一層
殯葬管理所
死亡登記後續辦理事項一次告知單
本鄉納骨塔開放時間
環保自然葬資訊專區
第十五示範公墓收費標準表
第十五示範公墓殯葬設施存納數量統計表
第十五示範公墓辦理流程
彰化縣福興鄉公墓定點位置一覽表
鄉立幼兒園
鄉立圖書館
鄉立清潔隊
下一層
鄉立清潔隊
電力開發協助金運用情形表
公告福興鄉一般廢棄物之分類、貯存及排出規定
福興鄉公所舊衣回收箱位置表
彰化縣福興鄉公所清潔人員清潔獎金支給要點
租佃委員會
調解委員會
人事室
觀光旅遊導覽
下一層
觀光旅遊導覽
旅遊景點
活動相本
相關連結
下一層
相關連結
相關連結
:::
首頁
>
訊息中心
>
最新消息
>
臺南市政府交通局檢送臺南市115年春節連續假期各風景區聯外道路交通管制公告
字級
小字級
中字級
大字級
:::
訊息中心
最新消息
法規資訊
+
地方政府公共債務
+
防災專區
+
主計專區
+
廉政專區
+
資通安全政策及目標
民間團體補助資訊公告專區
+
行政透明專區
+
檔案應用服務專區
+
:::
最新消息
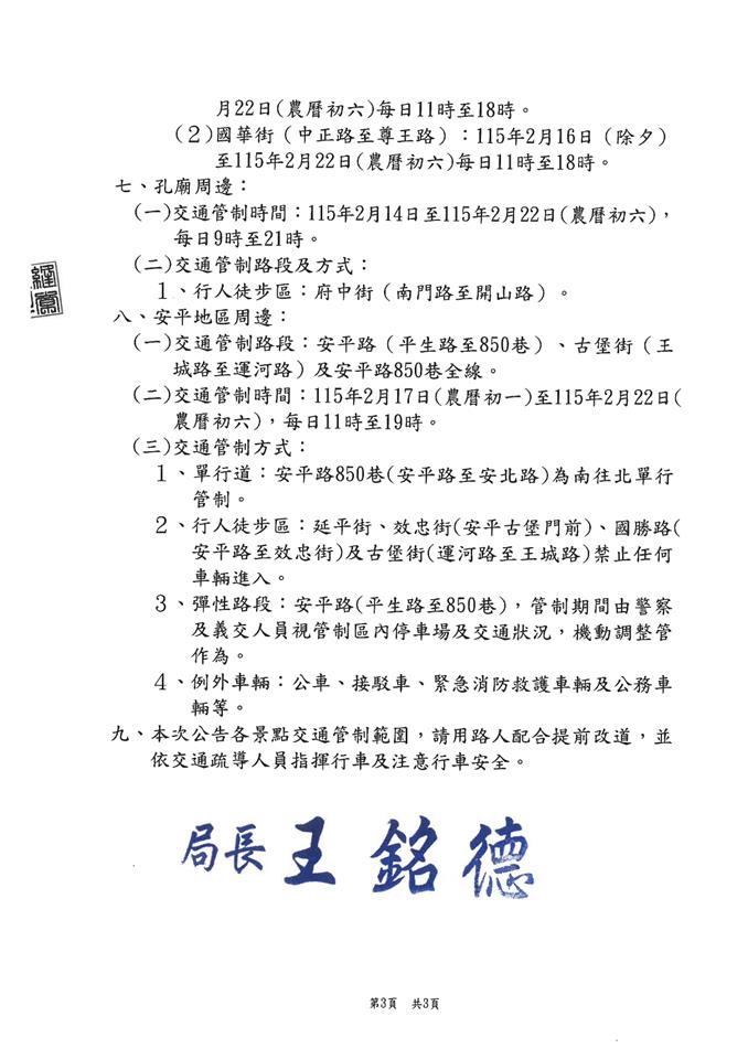
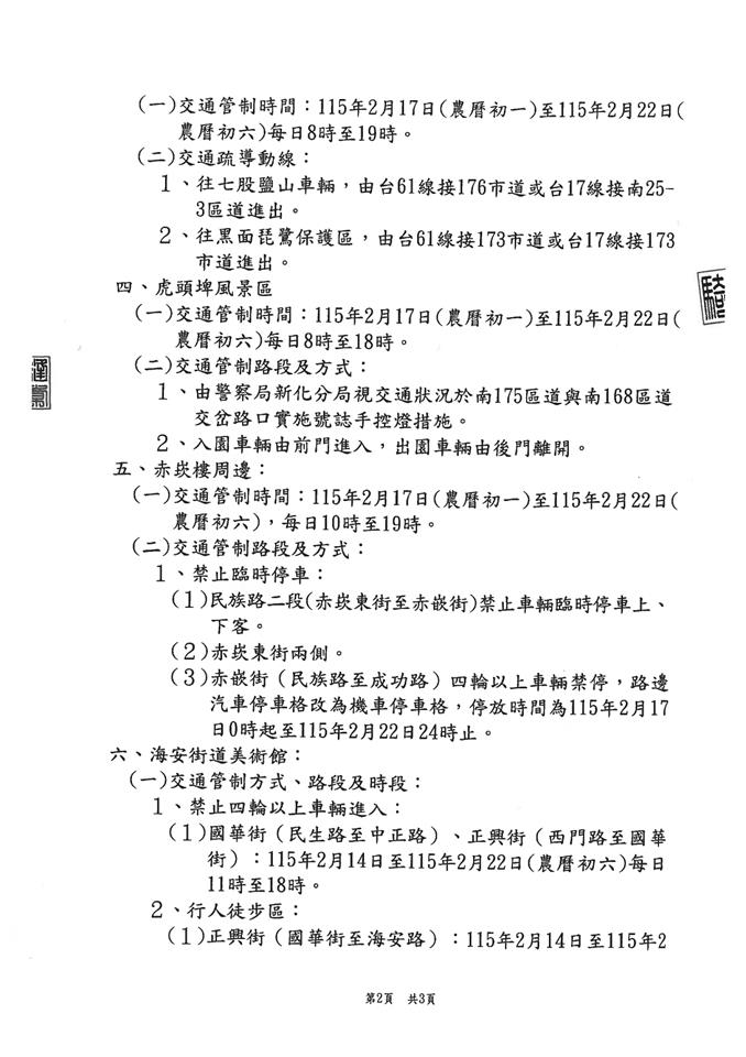
臺南市政府交通局 公告_page-0001
臺南市政府交通局 公告_page-0002
臺南市政府交通局 公告_page-0003
他縣公告
臺南市政府交通局檢送臺南市115年春節連續假期各風景區聯外道路交通管制公告
發布日期:
2026/02/02~2026/03/02
|
瀏覽人數:
21人
本所提供使用者有文書軟體選擇的權利,本網站文件皆為ODF開放文件格式,建議您安裝
免費開源軟體
或以您慣用的軟體開啟。
分享給朋友