:::

最新消息

【公告】永靖鄉公所辦理114年機車下鄉考照服務

歷史訊息
| |
瀏覽人數: 958人
|

🎉114年永靖鄉機車下鄉考照來囉🛵🛵

記得

先做體檢729-30日報名818日考試827-29日領駕照

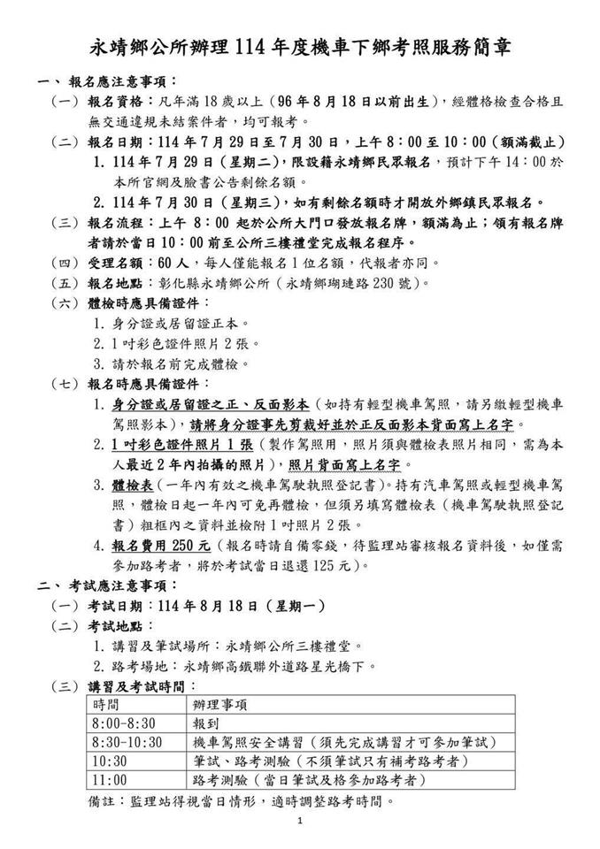
請參閱「永靖鄉公所辦理114年度機車下鄉考照服務簡章」

 

1.【體檢】

身分證或居留證正本。

一吋彩色證件照片2張。

 

2.【報名】

📌報名日期:7/29()「限設籍永靖鄉民眾」,上午8:0010:00(額滿提前截止)

📌報名流程:上午8:00起於公所大門口發放報名牌,領有報名牌者請於當日10:00前至公所三樓禮堂完成報名程序。

🔥「如有剩餘名額」7/30開放外鄉鎮民眾報名。7/29()下午14:00前於本所官網及臉書公告剩餘名額。報名流程、時間同7/29

📌受理名額:60名,每人僅能報名1位名額,代報者亦同。

📌報名費用:報名費250(報名時請自備零錢,待監理站審核報名資料後,如僅需參加路考者,將於考試當日退還125)

📌應備文件及注意事項:

身份證或居留證正、反面影本1(請裁剪好並於背面寫姓名)

一吋彩色證件照1(與體檢表照片同一張,且為最近2年內拍攝的照片,背面寫姓名)

體檢表(一年內有效之機車駕駛執照登記書)

如持有輕型機車駕照者,請另繳交駕照影本(請裁剪好並於背面寫姓名)

 

3.【考試】

📌考照日期:818()

📌考照地點:

講習公所三樓禮堂

筆試公所三樓禮堂

路考永靖鄉高鐵聯外道路星光橋下

📌考試流程:

8:00~8:30 完成報到

8:30~10:30 機車駕照安全講習

10:30~ 筆試、路考測驗(不須筆試只有補考路考者)

11:00~ 路考測驗(當日筆試及格參加路考者)

📌應備文件及注意事項:

請攜帶身分證或居留證正本、輕型機車駕照正本(無者免帶)應考。

筆試採電腦測驗,筆試及格者直接至路考場地應考。

只補考路考者,10:30前直接到路考場地。

通過路考者,現場繳交200元駕照製作費及身分證正本。

 

4.【領駕照】

📌領照日期:827()起至829()止,8:00-12:0013:00-17:00

📌領照地點:永靖鄉公所1樓收發室

📌證明文件:持身分證明文件(如:健保卡)領取;代領者請提供考生本人的身分證明文件。

 

洽詢專線:04-8221191分機292 
永靖鄉公所行政課 陳小姐
 

本所提供使用者有文書軟體選擇的權利,本網站文件皆為ODF開放文件格式,建議您安裝 免費開源軟體 或以您慣用的軟體開啟。
分享給朋友 Line Line 列印 列印
資料處理中